Vol. 12 No. 8 (2025)

Report

Relationship of transgelin expression with clinicopathological characteristics and disease-free survival in HER2-positive breast cancer

7697-7707 2025-08-31

Nguyen Thu Thuy, Nguyen Van Hung, Nguyen Van Chu, Le Phong Thu, Le Trung Tho

Review

The Potential of Stem Cells in the Treatment of Diabetes: An Up-to-Date Review

7680-7696 2025-08-31

Soumok Sadhu, Bhanumati Sarkar, Tania Paul, Tanmay Sanyal, Abhijit Mitra, Nithar Ranjan Madhu

Original Research

Docetaxel and a novel bcl-2 antisense oligonucleotide for enhanced apoptosis in prostate cancer cells: A potential therapeutic strategy

7667-7679 2025-08-31

Reyhaneh Ardestani, Mohsen Sedaghat Janaghard, Ali Akbar Saffar Moghadam, Masoumeh Rajabibazl, Marzieh Motallebi, Rezvaneh Ghadyani, Shahrzad Soleimani , Abolfazl Movafagh

Transcriptome Analysis of the Protective Mechanism of Ectoine on Human Skin Keratinocytes

7621-7632 2025-08-31

Shuo Xu, Peixia Zhang, Lijuan Qiao, Guoping Shen, Yongchun Li, Derui Zhu

Mesenchymal stem cell-macrophages influence cancer stemness and AKT1/YKL-39 expression in triple-negative breast cancer

7650-7666 2025-08-31

Nur Ramziahrazanah Jumat, Muhammad Amir Yunus, Badrul Hisham Yahaya, Mohd Yusmaidie Aziz, Mohd Salleh Rofiee, Rafeezul Mohamed

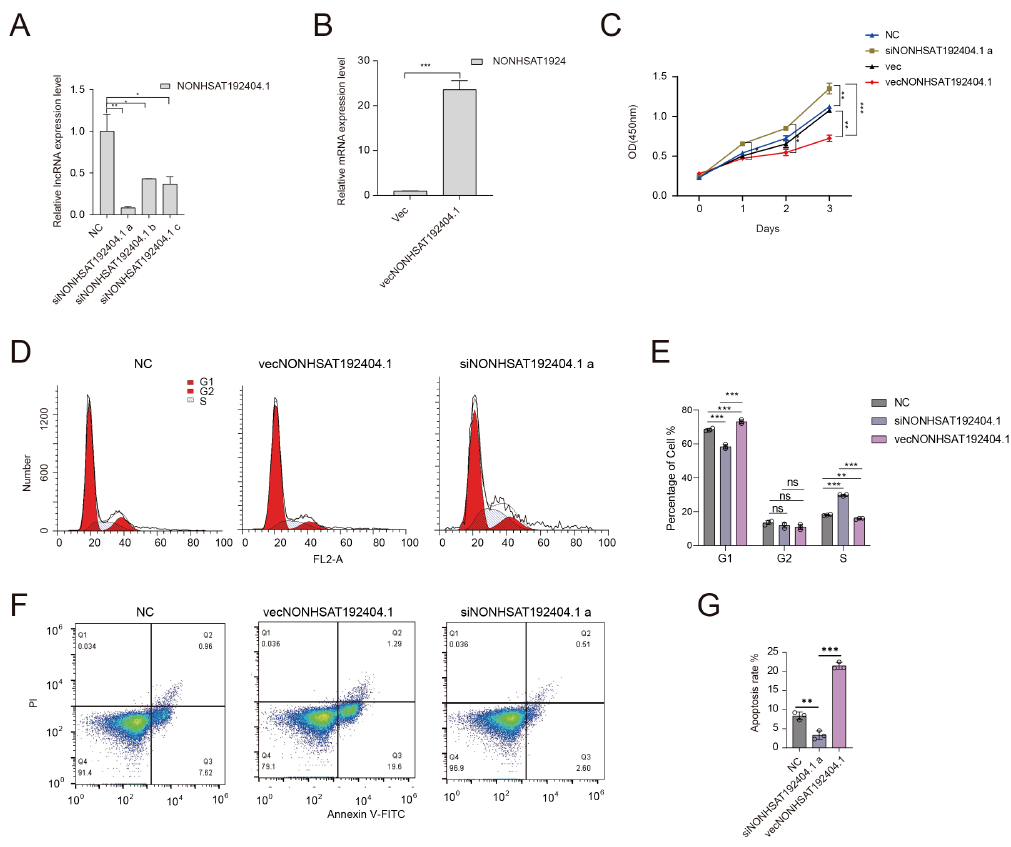
LncRNA-NONHSAT192404.1 Regulates miR-518a-3p to Inhibit Triple-Negative Breast Cancer Progression via the PI3K/AKT Pathway

7633-7643 2025-08-31

Huachao Yang, Lin Gan, Yu Zheng, Jie Min, Zhifeng Xiong, Ting Wang, Shisi Hu, Gang Lv

Case report

D4 Duodenal Injury and Literature Review: A Case Report

7644-7649 2025-08-31

Son Thanh Dang, Cuong Ngoc Luong, Hai Hoang Duong, Son Hong Trinh, Thao Thi Phuong Nguyen, Thu Thi Hoang